君达合创电话0512-87776656
首页 > 新闻中心 > 行业新闻

尼古丁还能抗衰老?李翔团队证实,低剂量尼古丁可激活NAD+合成、延缓衰老

来源:生物世界 发布时间:2023-03-06
撰文 | 王聪
编辑 | 王多鱼
排版 | 水成文

减缓衰老,延年益寿,是许多人的愿景,但是随着年龄的增长,人类的各项身体机能(力量、灵活性、脑力等等)会不可避免的不断衰弱。这不仅仅影响到个人,也给公共医疗乃至社会造成重大负担。

烟酰胺腺嘌呤二核苷酸(NAD+)是生物体氧化还原反应中非常重要的辅酶,在包括代谢、衰老、细胞死亡、DNA修复和基因表达在内的各种生物学过程中起着至关重要的作用。然而,随着年龄的增长,NAD+的稳态平衡被破坏,导致其含量显著下降,这与年龄相关的缺陷有关。

为了解决NAD+下降这一问题,目前有开源节流两种策略,即补充NAD+前体物质或激活NAD+合成酶活性来增加NAD+的生物合成;或是降低NAD+消耗酶的活性来减少NAD+的消耗。

之前的许多研究表明,补充NAD+前体物质,例如β-烟酰胺单核苷酸(NMN)、烟酰胺核苷(NR)、烟酰胺(NAM)或烟酸(NA)在小鼠模型中,能够显著逆转衰老,延长寿命。这也导致了NMN等产生的热销。

在哺乳动物和人类细胞中,大多数NAD+前体通过NAD+补救途径的限速酶烟酰胺磷酸核糖转移酶(NAMPT)被“回收”为NAD+。但随着年龄的增长,NAMPT活性也会逐渐下降,这会导致NAD+消耗和认知障碍。增强NAMPT活性或补充NAMPT,可以有效提高NAD+水平,缓解衰老相关症状。

因此,增强NAMPT活性可能是预防NAD+下降引起的衰老和年龄相关疾病的潜在策略。

近日,中国科学院深圳先进技术研究院脑认知与脑疾病研究所李翔团队在 Nature 子刊 Nature Communications 上发表了题为:Nicotine rebalances NAD+ homeostasis and improves aging-related symptoms in male mice by enhancing NAMPT activity 的研究论文。

该研究发现,慢性低剂量尼古丁可作为NAD+生物发生的激活剂,通过激活NAD+补救途径的关键限速酶烟酰胺磷酸核糖转移酶(NAMPT),显著改善NAMPT活性、增加NAD+合成,从而改善雄性小鼠的糖代谢和认知功能,以及衰老相关症状。这些发现拓展了尼古丁的应用,也为抗衰老提供新的靶点和方法。


NAD+参与一些列重要的生物学过程,包括细胞增殖和分化、能量代谢、DNA损伤修复、表观遗传修饰、细胞衰老、炎症、昼夜节律等重要生理活动。体内的NAD+水平会随着年龄的增长而逐渐耗竭, NAD+耗竭是衰老及衰老相关疾病的重要标志。


有趣的是,烟草中的重要有害物质尼古丁(Nicotine),也是NAD+生物合成的次级代谢产物,NAD+途径也受到尼古丁生物合成的协调调控。而且,尼古丁已被发现具有抗炎和神经保护特性。此外,NAD+补救途径在包括细菌、植物、酵母和哺乳动物在内的各物种中都是保守的。因此,研究团队猜测尼古丁可能在NAD+补救途径中发挥作用

随着年龄的增长,NAD+补救途径的限速酶NAMPT的活性会逐渐下降,其活性依赖于SIRT1对其去乙酰化程度。而SIRT1与NAMPT的结合也会随着年龄的增长而减弱,导致NAMPT的乙酰化水平逐渐升高。

通过抽烟摄入的尼古丁含量较多,这会导致成瘾和长期危害。在这项研究中,研究团队在饮水中添加极低含量的尼古丁,让小鼠通过饮水摄入低剂量尼古丁。

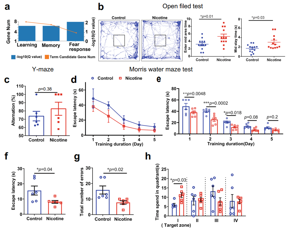
实验结果显示,小鼠通过饮水长期低剂量摄入尼古丁,能够显著改善NAMPT活性和NAD+合成,从而改善雄性小鼠的糖代谢和认知功能,以及衰老症状。

尼古丁增强老年小鼠NAMPT活性

具体来说,低剂量尼古丁能够促进SIRT1与NAMPT的相互作用,降低NAMPT乙酰化水平,从而增强NAMPT活性,改善衰老组织能量代谢,增加NMN和NAD+含量。使用F18-FDG小动物PET成像以及海马能量测定仪检测发现,尼古丁逆转了衰老雄性小鼠的葡萄糖高代谢。

尼古丁改善衰老引起的全身葡萄糖高代谢


此外,该研究还发现,尼古丁还能刺激神经发生,抑制神经炎症,保护器官免受氧化应激和端粒缩短,改善细胞能量代谢障碍,延缓与年龄相关的退化和认知能力下降。而这一过程不依赖过去认为的烟碱乙酰胆碱受体(nAChR)


总的来说,这些发现为低剂量尼古丁通过激活NAD+补救途径来改善年龄相关症状并延缓衰老提供了证据。

中科院深圳先进院脑认知与脑疾病研究所助理研究员杨靓为论文第一作者,李翔研究员为论文通讯作者。

论文链接
https://www.nature.com/articles/s41467-023-36543-8