君达合创电话0512-87776656
首页 > 新闻中心 > 行业新闻

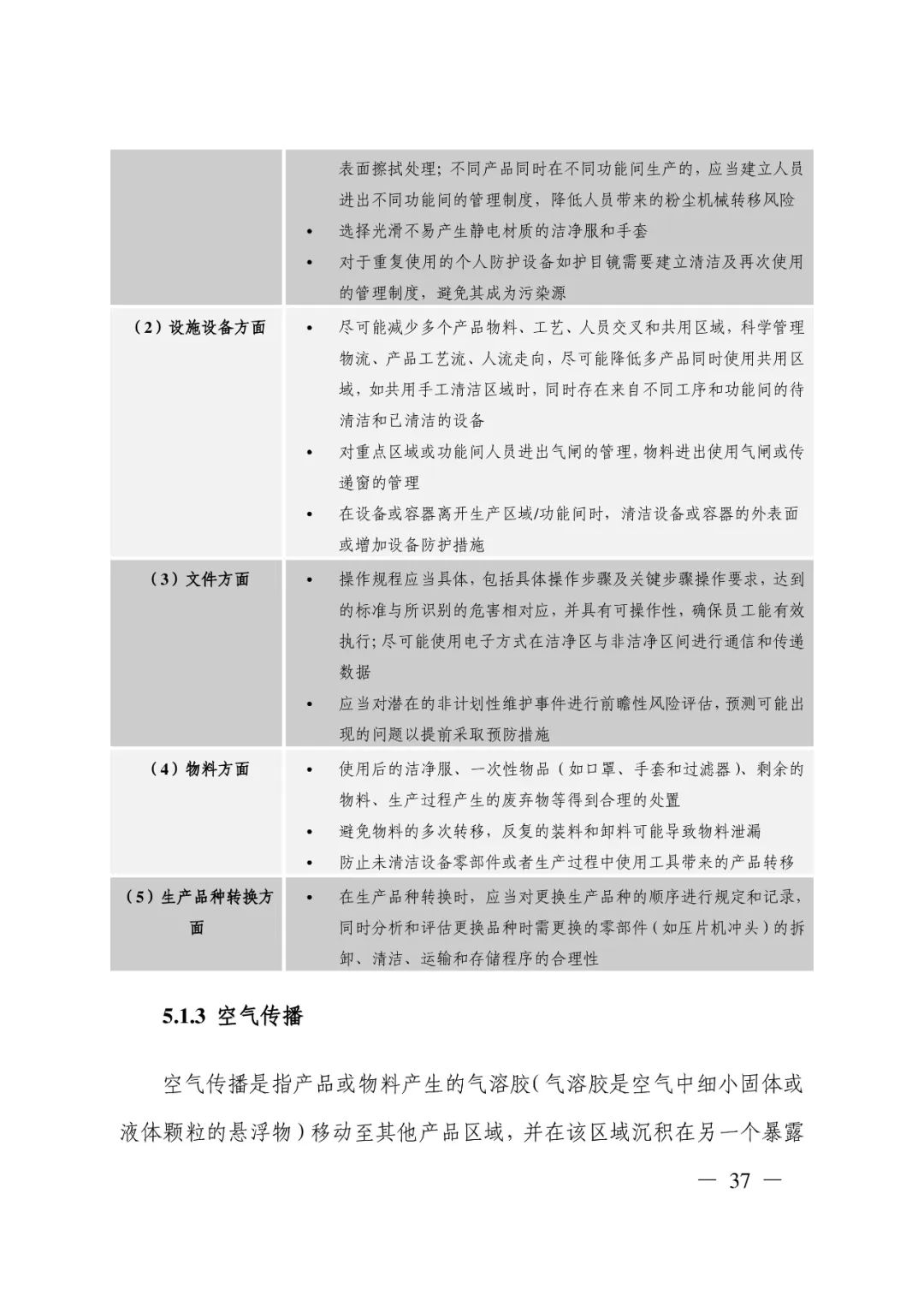
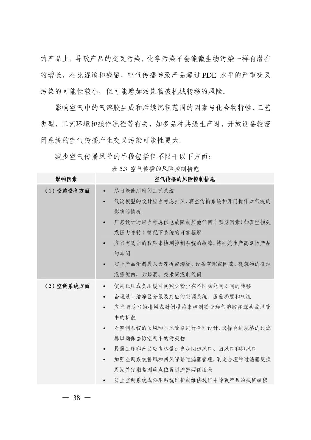
8大情形,清洁限度等;CFDI 发布《药品共线生产质量风险管理指南》

来源:药通社 发布时间:2023-03-07

国家药监局核查中心(CFDI)发布《药品共线生产质量风险管理指南》。

为指导和规范药品共线生产管理,最大程度降低共线生产产品间的污染、交叉污染,保证药品安全、有效和质量可控,确保患者用药安全,核查中心组织制定了《药品共线生产质量风险管理指南》。
经国家药品监督管理局同意,现予发布。
特此通告。
附件:药品共线生产质量风险管理指南(发布稿).pdf
国家药监局核查中心
2023年3月6日